- 集团公司公路工程试验检测机构综合乙级资质顺利再就位
- 宣布时间:2019-08-30 15:45:17 来源:z6com人生就是博 点击数量:次
- 在集团领导的大力支持和全体试验人员的配合努力下,2019年8月1日,z6com人生就是博通过公路水运工程试验检测机构资质换证评审,顺利实现公路工程综合乙级资质再就位。
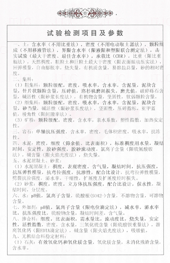
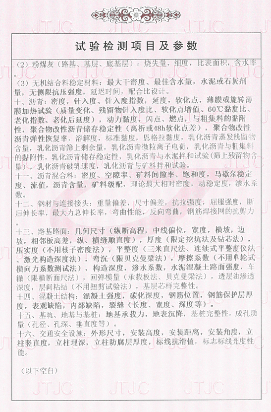
凭据《交通运输部关于宣布<公路水运工程试验检测机构品级标准>及<公路水运工程试验检测机构品级评定及换证复核事情程序>的通知》(交安监发[2017]113号文)要求,新版公路工程综合乙级资质新增3个试验检测项目78个参数,允许承揽的试验检测业务从原有的13个项目117个参数扩大到16个项目195个参数,业务规模大幅增加,原需外委的部分试验检测项目和参数已可自主开展。
集团公司公路工程试验检测机构综合乙级资质顺利再就位,标记着公司试验检测业务治理水平和专业技术能力获得政府交通主管部分的全面认可,可以继续承揽资质规模内的种种试验检测项目,可授权设立工地试验室,担负工程试验检验、现场检测、质量评价的职能,为连续打造品质工程,建设品质z6com人生就是博涤讪坚实基础。(集团公司中心试验室文/图)

图一:新版资质品级证书正本

图二:新版资质品级证书副本

图三:新版资质品级证书试验检测项目及参数(2-1)

图四:新版资质品级证书试验检测项目及参数(2-2)

扫一扫,接待关注我们!
- 地点:广西南宁市良庆区平乐大道21号 邮编:530200
桂ICP备06015332号 z6com人生就是博 版权所有 技术支持:广科网络