
¡¡¡¡9ÔÂ6ÈÕ£¬Öйú¹«Â·Ñ§»á¹«Ê¾ÁË2022Äê¶ÈÖйú¹«Â·Ñ§»á“Ì칤±”Êý×Ö½»Í¨¼°ÖÇÄܽ¨Ôì¼¼ÊõÓ¦ÓôóÈüÆÀÉó½á¹û£¬¼¼ÊõÓëÐÅÏ¢·Ö¹«Ë¾É걨µÄÏîÄ¿“BIM ¼¼ÊõÔÚµ¥¿ç³¬Ç§Ã×µÄȫƯ¸¡ÌåϵÐüË÷ÇÅÊ©¹¤½¨ÉèÖеÄÒªº¦Ó¦ÓÔÈÙ»ñ½ð½±¡£
¡¡¡¡´Ë´Î´óÈü¹²ÊÕµ½É걨ÏîÄ¿208Ï¾×¨¼ÒÆÀÉ󣬹²ÆÀÑ¡³ö»ñ½±ÏîÄ¿67ÏÆäÖй¤³Ì×é½ð½±10Ïî¡¢Òø½±25Ïͽ±25Ï¸ßУ×é½ð½±1Ïî¡¢Òø½±2Ïͽ±4Ïî¡£
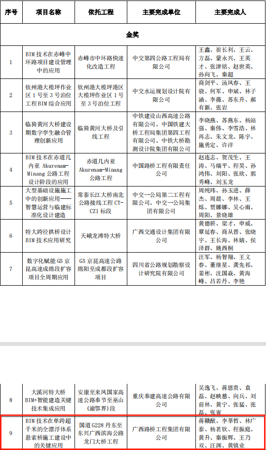
¡¡¡¡“BIM ¼¼ÊõÔÚµ¥¿ç³¬Ç§Ã×µÄȫƯ¸¡ÌåϵÐüË÷ÇÅÊ©¹¤½¨ÉèÖеÄÒªº¦Ó¦ÓÔÒÀÍÐÓÚÁúÃÅ´óÇŹ¤³ÌÏîÄ¿£¬»ý¼«Ì½Ë÷BIM¼¼ÊõÔÚ³¬Ç§Ã×ÐüË÷ÇÅÊ©¹¤ÖÎÀí¸÷»·½ÚµÄÓ¦Óã¬ÐγÉÁË“BIM+”µÄм¼ÊõÓ¦Óüƻ®£¬Á¢ÒìÑз¢¶àÖÖÐÅÏ¢»¯ÖÎÀíϵͳ£¬ÏîĿʵÏÖÁ˓ҵÎñÖÎÀíÊý×Ö»¯¡¢Àú³Ì¿ØÖÆ×Ô¶¯»¯¡¢ÐÅϢչʾ¿ÉÊÓ»¯¡¢Ö¸»Ó¾ö²ßÖÇÄÜ»¯”µÄ×ÜÌåÄ¿±ê£¬¸üΪ¹ú¼Ò´ó¿ç¾¶ÐüË÷ÇÅÐÅÏ¢»¯½¨ÉèÌṩÃû¹óµÄ¾Ñé½è¼ø¡£
¡¡¡¡¸ÃÏîÄ¿ÕÃÏÔÁ˼¼ÊõÓëÐÅÏ¢·Ö¹«Ë¾BIM¼¼ÊõÓ¦Óü°ÐÅÏ¢»¯½¨ÉèÔÚ¹¤³ÌÏîÄ¿ÔËÓÃÖеÄÁìÏÈÉú³¤£¬Ò²ÊǶԷֹ«Ë¾ÔÚBIM¼¼Êõ¼°ÐÅÏ¢»¯Á¢ÒìÄÜÁ¦µÄÈϿɡ£·Ö¹«Ë¾½«»áÒÔ´ËΪÆõ»ú£¬½øÒ»²½ÔöÇ¿BIM¼¼ÊõÓëÐÅÏ¢»¯ÖÎÀíµÄ¿ª·¢ÓëÓ¦Óã¬Îª¸ü¶à¹¤³ÌÏîÄ¿Ìṩ¸ßÖÊÁ¿ÖÇ»ÛЧÀÍ¡££¨BIMÖÐÐÄ Í¼/ ×ÛºÏÖÎÀí²¿ ÎÄ£©

ͼһ£ºÍøÕ¾½ØÍ¼

ͼ¶þ£º»ñ½±Ãûµ¥£¨½ÚÑ¡£©

